新闻动态/news
|
如何抓住城配增量市场?京东物流、货拉拉、凯东源、双汇物流这样做
由于城配的供应链模型复杂,城配市场一直未能突破规模化的难题。目前第三方城配物流还暂无企业突破10亿营收规模上限,而亿级以上规模企业相比其他领域也很少。
由于城配行业整合程度较低,企业在运力组织模式上不存在明确标准,导致市面上运力组织模式类型繁多,多数企业处于“摸石头过河”的探索阶段。在目前的实际运用中,企业运用的运力组织模式可以分为7大类型。 目前比较主流的是自营模式、合同模式、外协模式三类。除此之外,部分城配企业也会结合挂靠、融资租赁或以租代售等方式组织运力,通过多种组织模式的结合,平衡运力的成本与风险。
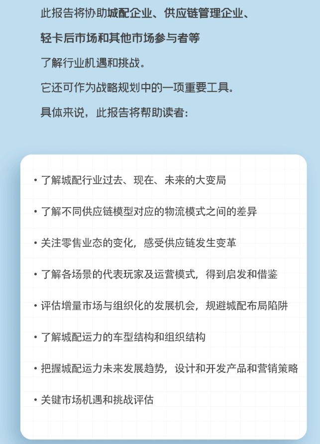
从《城配蓝皮书》数据来看,从事城配运输的个体司机占比高达78%,以企业为单位注册的比例仅为22%,其中还不乏含运输的商流玩家。 2022年,对于城配货运司机来说显得尤为艰难。而快递物流界的顶流企业中国邮政、顺丰等,甚至一些公司化运营的车队却是一番欣欣向荣的景象,越来越多的快递物流企业加大了新能源物流车的投入。 那么,个体司机会加速消失吗?城配物流企业会趁机一统江湖吗?新能源运营商会入局做物流吗? 或许,我们能从运联研究院出品的《2021中国城配行业发展蓝皮书》中找到启发。 蓝皮书中从宏观视角,描述了城配行业的大变局;从消费、零售、供应链本源来看城配模型;分析了各场景的代表玩家及运营模式;预测了城配行业现状与未来发展趋势等;帮助企业及投资人准确把握行业发展趋势、制定正确竞争和投资战略决策,是全面了解行业以及对本行业进行投资不可或缺的重要工具。
目前,货运车辆在全国汽车保有量中占比不到20%,但在道路温室气体排放量中占比高达60%,空气污染物中60%-80%的氮氧化物、颗粒物是由货运汽车造成的,货运车辆的节能减排势在必行。 双碳政策带来的能源革命:深圳、北京等一线城市开始规划100%新能源,新能源车成为了燃油车的代替品。 近日,北京市印发《北京市“十四五”时期交通发展建设规划》的通知。《规划》提到,推广低碳新能源运输工具。坚持“宜电则电、宜氢则氢、宜油则油”原则,推进公交、出租(含巡游、网约)、旅游、货运等交通行业车辆“油换电”。 “十四五”时期,市属公交车(山区线路及应急保障车辆除外)、巡游出租车(社会保障和个体车辆除外)实现100%新能源化,办理货车通行证的4.5吨以下物流配送车辆(不含危险品运输车辆、冷链运输车辆)100%为新能源汽车,推进水运游船行业新增及更新船舶全部为新能源船舶。
城配成为集商流、物流、车辆生态创新的高地,传统经销商的服务散户逻辑已经不能满足市场需求。需要重新认识客户,从他们的需求场景出发,在产品设计、分销渠道、合作模式上重新进行思考和设计。
关于运联研究院 |














